蒲公英具有清热解毒、消肿散结、利尿通淋等功效。在全国各地均有分布,不同产地采收的蒲公英因气候、土壤等条件的影响,质量存在显著差异。本研究采用测色仪、电子鼻和电子舌技术对不同产地蒲公英进行“色”“气”和“味”的研究。通过雷达图、变异系数、主成分分析(PCA)等统计学方法对数据进行分析。


电子鼻结果


测色仪结果

蒲公英特征性状PCA及聚类分析结果


PLS-DA



来源:感官科学与评定,转载请注明来源。 参考文献:张泽昭,雷京奇,高乐,等.基于“色-气-味”数字化表征的蒲公英产地鉴别[J].中草药,2025,56(10):3661-3667. 提醒:文章仅供参考,如有不当,欢迎留言指正和交流。且读者不应该在缺乏具体的专业建议的情况下,擅自根据文章内容采取行动,因此导致的损失,此公众号运营方不负责。如文章涉及侵权或不愿我平台发布,请联系小编。
电子舌结果
电子舌系统传感器对不同蒲公英样品响应强度雷达图见图1,传感器在不同样品间响应信号的标准偏差数据见图2。除苦味传感器外,咸味和鲜味对不同样品的响应值较高且不同样本间离散程度较大,可以作为蒲公英不同样品间的差异滋味特征传感器,其他传感器响应较低且差异不明显,所以选择苦味、咸味和鲜味作为影响不同样品的滋味特征传感器。

图1 电子舌传感器雷达图

图2 电子舌传感器离散度
对20批样品电子鼻传感器信号值绘制雷达图(图3),W1W、W2W、W1S、及W5S对不同样品的响应较强且差异明显。根据特征值>1原则,对数据进行PCA,选择前2个主成分建模。PC1贡献73.6%,PC2贡献10.9%,累积贡献率为84.5%,说明前2个主成分能解释大部分原始信息。根据PCA载荷图结果(图4),其中W1S、W5S、W6S、W3S传感器对PC1贡献最大,W2W和W1W传感器对PC2贡献最大。W5S传感器的响应较高,说明蒲公英中含有氮氧化合物较多,且不同样品之间差异较大,说明W5S传感器可能是区分不同样品的关键传感器。无机硫化物是化肥的重要成分之一,在不同产地的土壤中其含量差异也较大,蒲公英的生长可能受此影响,这可能是区分不同产地蒲公英的关键因素,综合分析,选择W1W及W5S作为影响不同样品的气味特征传感器。

图3 电子鼻传感器雷达图

图4 电子鼻PCA载荷图
对30批蒲公英样品进行色度测定并计算其变异系数(表4),30批蒲公英样品的L*、b*测定值均为正值,a*存在负值。蒲公英的叶和根占整株植物的比例较大,其中叶和根的比例差异可能是造成红绿色度差异的关键因素,不同产地间的叶、根比例或各部位色度可能有较大差异。色度值的变异系数由大到小依次为a*>b*>L*,且代表红绿色度a*值的变异系数远远大于其他2个传感信号的变异系数,说明a*是影响蒲公英不同样品品质的重要色度因素,所以选择a*作为影响不同样品的色度传感器。
表4 测色仪传感器信息

选择苦味、咸味和鲜味作为味道特征指标,W1W和W5S作为气味特征指标,a*作为色度特征指标,综合上述特征指标,对其进行PCA分析,结果如图5所示。PCA显示,前2个主成分的累积贡献率为78.6%,能解释30批蒲公英大部分的整体质量。由PCA图可知,河北、山西地区的蒲公英较为相似,其他4个产地的蒲公英均能根据产地自分为一类,说明不同产地蒲公英能够较好地通过以上6个特征指标进行产地区分。

图5 蒲公英“色-气-味”融合数据PCA得分图
以苦味等6个特征指标进行聚类分析(图6),当欧氏距离=25时,样品分为1、2两类,其中黑龙江、吉林作为东北产区与其他以南地区产区有明显区分。欧氏距离=21时,样品分为Ⅰ、Ⅱ、Ⅲ3类,河北(S1~S5)、山西(S6~S10)产区的蒲公英较为相近归为Ⅰ类,河南(S16~S20)、安徽(S21~S25)产区的蒲公英较为相近归为Ⅱ类,黑龙江(S26~S30)、吉林(S11~S15)产区的蒲公英较为接近归为Ⅲ类。根据地理位置推断,聚类结果与产地的纬度有直接关系,可能是不同维度地区的土壤、气候有差异,造成30批蒲公英聚类分析结果按纬度划分为了3类。其中Ⅰ类样品中,山西产地8、10号样品和河北产地的样品较为接近,可能是由于样品产地的土壤气候较为接近所致。河南产地和安徽产地的样品也有类似的情况,原因大致相同。

图6 蒲公英“色-气-味”融合数据聚类分析
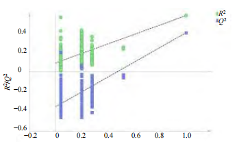
为了进一步寻找蒲公英产地差异区分的关键特征指标,对融合数据进行PLS-DA。该模型累计解释能力参数R2X和R2Y分别为0.930和0.714,预测能力参数Q2为0.592,均>0.5,对PLS-DA进行200次交叉验证(图7),左侧所有绿色R2值和蓝色Q2值均低于右侧样品点,R2及Q2与Y轴的交点分别为0.177和−0.524,表明所建立的模型稳定可靠且具有良好的预测性且未过拟合。由PLS-DA得分图(图8)可知,产地归属与PCA及聚类结果大致相同,以VIP≥1为标准,得到3个质量差异特征指标(图9),依次为W5S、a*和苦味,分别为代表了气味的氮氧化合物、颜色的红绿色度以及味道中的苦味,说明色、气和味的数字化特征指标均对蒲公英的产地区分有着重要的意义。

图7 蒲公英“色-气-味”融合数据PLS-DA置换检验图

图8 蒲公英“色-气-味”融合数据PLS-DA得分图

图9 蒲公英“色-气-味”融合数据VIP得分图




